P-801
| Availability: | |
|---|---|
| Quantity: | |
PVC PROCESSING AID P-801
DESCRIPTION
PVC Processing aid P-801 is used to promote fusion property of PVC compound. It can be widely used for rigid PVC products such as PVC profile, PVC pipes, PVC pipe fittings etc.
KEY PROPERTY
• Promote fusion property of PVC compound
• Improve surface glossiness of PVC final products
PRODUCT INDEX
Property | Unit | Specification |
Appearance | -- | White powder |
Bulk density | g/cm3 | 0.45±0.05 |
Sieve residue (30 mesh) | % | <2.0 |
Volatile content | % | <2.0 |
Intrinsic Viscosity | -- | 12±0.3 |
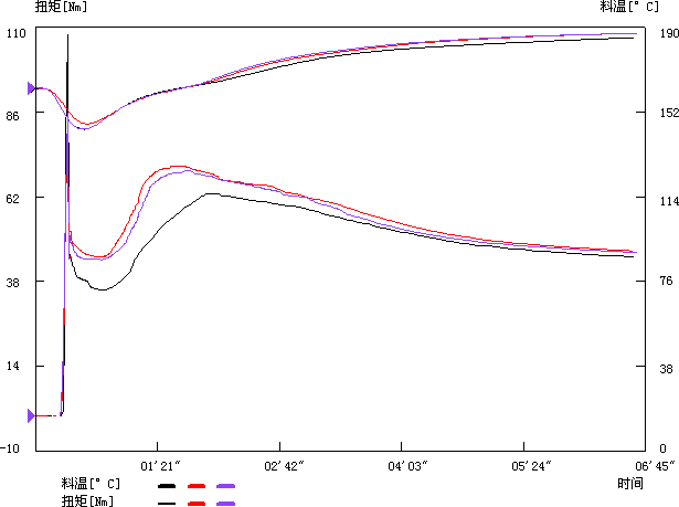
FUSION PROPERTY COMPARISON
Test equipment type: RM-200C torque rheometer from Harbin Hapro Electrical technology Co., Ltd Volume: 60ml
Test conditions | 160℃ 90rpm | ||
Type | Highest torque(Nm) | Equilibrium torque(Nm) | Fusion time(S) |
1# Control | 56.6 | 53.1 | 93 |
2# P-801 | 68.1 | 54.2 | 62 |
3# Competitor “D” | 67.4 | 54.1 | 64 |
Basic formulation: PVC(K-65) 100.0phr, CaCO3 5.0phr, Lead stabilizer 4.0phr, PE wax 0.2phr, TiO2 (Rutile) 4.0phr, Acrylic impact modifier 5.0phr, Processing aid 1.0phr
GLOSSINESS COMPARISON
Test condition: 45° ASTM D2457
Type | Glossiness of PVC extruded sheet |
1# Control | 22.4 |
2# P-801 | 48.8 |
3# Competitor “D” | 46.5 |
STORAGE
The product should be stored in cool and dry surroundings.
The shelf life is two years, it can be still used if qualified by inspection after shelf life.
PACKAGE
25kg/bag with PP bag or customized packaging according to customer requirements.
LOADING CAPACITY
For 20GP container, we can load 12mt with pallets or 13mt without pallets.
For 40HC container, we can load 24mt with pallets or 24mt without pallets.
PVC PROCESSING AID P-801
DESCRIPTION
PVC Processing aid P-801 is used to promote fusion property of PVC compound. It can be widely used for rigid PVC products such as PVC profile, PVC pipes, PVC pipe fittings etc.
KEY PROPERTY
• Promote fusion property of PVC compound
• Improve surface glossiness of PVC final products
PRODUCT INDEX
Property | Unit | Specification |
Appearance | -- | White powder |
Bulk density | g/cm3 | 0.45±0.05 |
Sieve residue (30 mesh) | % | <2.0 |
Volatile content | % | <2.0 |
Intrinsic Viscosity | -- | 12±0.3 |
FUSION PROPERTY COMPARISON
Test equipment type: RM-200C torque rheometer from Harbin Hapro Electrical technology Co., Ltd Volume: 60ml
Test conditions | 160℃ 90rpm | ||
Type | Highest torque(Nm) | Equilibrium torque(Nm) | Fusion time(S) |
1# Control | 56.6 | 53.1 | 93 |
2# P-801 | 68.1 | 54.2 | 62 |
3# Competitor “D” | 67.4 | 54.1 | 64 |
Basic formulation: PVC(K-65) 100.0phr, CaCO3 5.0phr, Lead stabilizer 4.0phr, PE wax 0.2phr, TiO2 (Rutile) 4.0phr, Acrylic impact modifier 5.0phr, Processing aid 1.0phr
GLOSSINESS COMPARISON
Test condition: 45° ASTM D2457
Type | Glossiness of PVC extruded sheet |
1# Control | 22.4 |
2# P-801 | 48.8 |
3# Competitor “D” | 46.5 |
STORAGE
The product should be stored in cool and dry surroundings.
The shelf life is two years, it can be still used if qualified by inspection after shelf life.
PACKAGE
25kg/bag with PP bag or customized packaging according to customer requirements.
LOADING CAPACITY
For 20GP container, we can load 12mt with pallets or 13mt without pallets.
For 40HC container, we can load 24mt with pallets or 24mt without pallets.